SDM91217

应用领域

储能、两轮车

储能、两轮车

通讯口

I²C

I²C

封装

LQFP 48

LQFP 48

串数

7~17

7~17

均衡

芯片描述

SDM91217是一颗支持 7~17 串锂、钠离子电池的高集成度、高性能、高精度监控和保护芯片。集成两路独立的高精度Σ -Δ ADC, 对电压,电流和温度进行精准测量。同时集成硬件电压,电流保护, PF 保护等功能,提升电池包的安全可靠性,以及提升 HOST SOC/SOH 的计算精度。可应用于电动两轮车、 通信储能、 家用储能、 便携储能、园林工具、割草机、无人机等。

芯片特点
  • 高精度AFE,支持 7~17 串锂/钠电池监控和保护

  • 集成两路独立的Σ-Δ ADC(16位用于电压,20位用于电流)

  • 4 路温度测量通道

  • BUS-BAR 功能

  • 支持乱序上电

  • 支持断线保护检测,以及 NTC 断线保护检测

  • 集成均衡开关和均衡超时、 过热保护

  • 超高 ESD 防护能力,HBM ±4kV

  • 支持最高400kHz的I²C通信

  • Power Mode,超低功耗

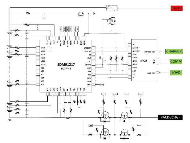
芯片框图
应用领域

产品搜索

样片申请
及购买




请填写真实有效的邮箱地址!