SDM5110

应用领域

吸尘器、洗地机

吸尘器、洗地机

通讯口

I²C

I²C

封装

MSOP 10

MSOP 10

功耗

5uA(ADC不工作)

5uA(ADC不工作)

内置ADC特性

16-bit Sigma-Delta ADC

16-bit Sigma-Delta ADC
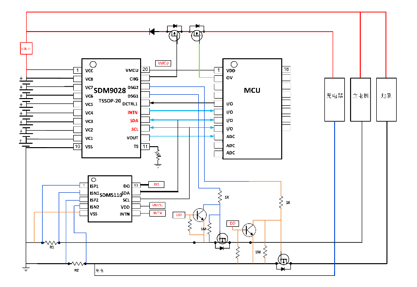
芯片描述

SDM5110是一颗集成过流、短路保护的库仑计芯片。主要配合电池模拟电压输出类型的 AFE 工作,向 MCU 提供实时的电流积分,便于 BMS 系统实现更精准的电量计算,同时集成的过流和短路保护,可增强系统的安全可靠性,节省外围设计电路和降低系统成本。

芯片特点
  • 集成2路电流采样(均支持库伦计)

  • 集成高精度过流数字比较器,支持主电机回路和地刷回路

  • 集成短路保护,支持主电机和地刷回路独立设定短路保护

  • 集成一路短路保护输出信号DO

  • 集成I²C通讯,可配置和读取寄存器,支持ADC诊断功能

  • 集成INTN中断信号

  • 超低功耗

芯片框图
应用领域

产品搜索

样片申请
及购买




请填写真实有效的邮箱地址!